【江苏苏州吴江疫情,苏州吴江疫情最新进展】

吴江3月5号摘星了吗

吴江3月5号摘星了 。据3月8日晚苏州疫情防控指挥部发布通告称 ,张家港市杨舍镇民丰苑西区 、姑苏区平江街道永林二区由中风险地区调整为低风险地区。调整后,苏州市全域为低风险地区。吴江区自3月5日起解除全域疫情防范区,恢复常态化防控 。

【江苏苏州吴江疫情,苏州吴江疫情最新进展】-第1张图片

申请进度与通过情况今年已有12家公司的申请获通过并撤销风险警示 。例如 ,ST西钢、ST全筑及1月通过申请的ST洲际已完成摘星;剩余9家公司(如*ST榕泰、*ST明诚等)虽于1月通过申请但未完成摘星 ,并于3月 、4月再次提交申请。此外,ST升达因上市规则修订主动撤回“脱帽 ”申请。

【江苏苏州吴江疫情,苏州吴江疫情最新进展】-第2张图片

下载并安装指定APP需在应用商店下载名为“逗拍”的APP 。该软件提供模板化视频制作功能,支持动态效果与个性化编辑 ,是完成“徒手摘星月”效果的核心工具。 搜索或定位主题模板打开逗拍APP后,在首页搜索栏输入关键词“为你摘星星 ”,或直接浏览七夕主题分类。

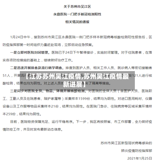
【江苏苏州吴江疫情,苏州吴江疫情最新进展】-第3张图片

苏州吴江是低风险地区吗

〖壹〗 、022年2月17日16时起 ,江苏苏州多地被调整为中风险地区,具体包括吴江区长安路2358号吴江科技创业园、姑苏区永林二区12幢、苏州工业园区花语江南20幢,其他地区风险等级未发生变化 。

〖贰〗 、苏州吴江是低风险地区 ,通过查询相关公开信息显示,截至2022年12月17日,吴江全区均为疫情低风险地区 ,吴江疫情防控政策是:科学精准划分风险区域,不再采取临时封控措施。发现混管阳性时,相关部门会尽快通知到混检人员 ,落实就地隔离措施 ,尽快安排人员上门采样复核。

〖叁〗、吴中区全区域低风险2022年3月5日起 。吴江区全区域低风险2022年3月5日起。高新区/虎丘区全区域低风险。相城区全区域低风险2022年3月4日起 。昆山市全区域低风险。常熟市全区域低风险2022年3月2日起。张家港全区域低风险2022年3月8日起 。太仓市全区域低风险 。

江苏苏州多地调整为中风险地区

〖壹〗、022年2月17日16时起,江苏苏州多地被调整为中风险地区,具体包括吴江区长安路2358号吴江科技创业园 、姑苏区永林二区12幢、苏州工业园区花语江南20幢 ,其他地区风险等级未发生变化。

〖贰〗、截至今日18时,苏州市共有中风险地区55个。

〖叁〗 、自2022年2月22日18时起,苏州市新增张家港市杨舍镇金新城悦府7幢、姑苏区平江街道永林二区为中风险地区 ,调整后全市中风险地区总数增至56个 。具体说明如下:调整依据与决策主体根据国务院联防联控机制有关规定,经专家询问组综合评估研判,苏州市新冠肺炎疫情联防联控指挥部作出上述决定。

〖肆〗、截至11月25日17时 ,上海新增3例本土新冠肺炎确诊病例,杭州新增2例无症状感染者,苏州多家文旅场所因疫情防控需要暂时关闭。上海新增3例本土确诊病例详情病例基本情况 病例1:女性 ,34岁,常住福建厦门 。11月12日自厦门前往北京,15日抵沪 ,临时居住于浦东新区锦绣路香梅花园。

3月27日苏州新增本土无症状感染者7例

月27日苏州新增本土无症状感染者7例 ,均为周边外省市中高风险地区来返苏州的货运 、通勤等重点人员及其关联人员,具体信息如下:无症状感染者68:系外省市返苏州货运人员,住址为太仓市城厢镇花墙村。无症状感染者69:系外省市来苏州水产批发货运人员 ,居住在外省市 。无症状感染者70:系无症状感染者69的密接,住址为吴江区黎里镇金家坝群众村。

月27日0 - 24时,深圳新增7例病例 ,其中3例在隔离观察的密接人员排查中发现,4例在重点人群排查中发现;1例诊断为新冠肺炎确诊病例,6例诊断为新冠病毒无症状感染者。具体信息如下:病例1:男 ,35岁,居住在福田区沙头街道上沙塘晏村5巷,在隔离观察的密接人员排查中发现 。

022年3月27日0时至24时 ,青岛市无新增本土确诊病例,新增本土无症状感染者1例,具体情况及当日疫情数据如下:本土疫情情况 新增本土确诊病例:0例。新增本土无症状感染者:1例 ,系城阳区报告 ,相关信息已向社会发布。当日治愈出院情况:本土确诊病例:56例 。本土无症状感染者:53例 。

重庆:1例(在沙坪坝区)。无症状转确诊:54例(吉林36例,天津6例,福建6例 ,广东3例,山东2例,甘肃1例)。其他情况:无新增死亡病例 ,新增疑似病例6例(均为境外输入,在上海) 。

月19日0-24时,广东省新增本土确诊病例51例 ,新增本土无症状感染者27例。

截至2022年3月30日0-24时,江苏有确诊病例的城市包括无锡市、盐城市、镇江市 、泰州市。具体新增情况如下:无锡市:新增本土确诊病例1例,在定点医院隔离治疗 。盐城市:新增本土确诊病例2例 ,其中1例由无症状感染者转为确诊病例,均在定点医院隔离治疗。镇江市:新增本土确诊病例1例,在定点医院隔离治疗。

苏州市疫情防控2022年第218号通告

苏州市疫情防控2022年第218号通告核心内容如下:疫情概况:11月24日0时至24时 ,苏州新增本土确诊病例1例(轻型) ,在重点人员筛查中发现;新增本土无症状感染者63例,分布情况为:40例在隔离中发现,16例在重点人员筛查中发现 ,1例在密接筛查中发现,4例在核酸“落地检 ”中发现,2例在协查中发现 。

苏州市疫情防控2022年第218号通告11月24日0时至24时 ,苏州新增新冠肺炎本土确诊病例1例,在重点人员筛查中发现;新增本土无症状感染者63例,其中40例在隔离中发现 ,16例在重点人员筛查中发现,1例在密接筛查中发现,4例在核酸“落地检”中发现 ,2例在协查中发现。

城厢镇东门街:第218号通告本土确诊1号的密接。昆山市:开发区夏驾园贵苑 、周市镇琨城帝景园:第215号通告无症状感染者39号的密接 。巴城镇红杨花园二区:外市阳性感染者的密接。锦溪镇粮食新村:协查中发现的外省来(返)苏州人员。

苏州市疫情防控2022年第219号通告11月25日0时至24时,苏州无新增新冠肺炎本土确诊病例;新增本土无症状感染者63例,其中44例在隔离中发现 ,11例在重点人员筛查中发现 ,4例在密接筛查中发现,2例在核酸“落地检”中发现,2例在协查中发现 。本土无症状感染者1-12:均系11月25日第218号通告无症状感染者55号的密接 。

2022年苏州封城了吗?现在能去吗?附疫情最消息!

〖壹〗、022年苏州未封城 ,现在能去,但需根据疫情形势和防控要求做好准备。以下是关于苏州疫情的详细信息:2022年苏州封城情况苏州未整体封城:尽管苏州发生了本土疫情,但并未达到需要封城管控的程度。不过 ,苏州部分区域被划分为封控区、管控区和风险防范区,这些区域实行封闭管理,小区人员只进不出 。

〖贰〗 、022年苏州未封城 ,但实行严格管控措施,非必要不建议前往,以下是具体政策说明:2022年苏州封城最新消息苏州并未封城 ,但针对疫情采取了严格管控措施:封控区:对确诊病例密切活动场所实施“区域封闭、足不出户、服务上门 ”措施。

〖叁〗 、022年苏州并未实施全市封城,因此不存在封城天数的统计。具体说明如下:官方明确无封城计划:根据2022年4月12日苏州市新冠肺炎疫情防控新闻发布会内容,苏州市政府明确表示没有封城计划 ,仅针对疫情发生的局部区域采取严格管控措施 。

〖肆〗、苏州没有封城。苏州封城只是谣言当地发生的本土疫情 ,还不至于封城管控的状态。不过当地有不少区域划分为封控区、管控区 、风险防范区,分别分布在苏州工业园区、吴江区、吴中区 、姑苏区、昆山区,而划分为以上三区的区域需要封闭管理 ,小区人员只进不出 。

文章推荐

  • 【肉类有疫情吗,肉类会有新冠病毒吗】

    吴江3月5号摘星了吗吴江3月5号摘星了。据3月8日晚苏州疫情防控指挥部发布通告称,张家港市杨舍镇民丰苑西区、姑苏区平江街道永林二区由中风险地区调整为低风险地区。调整后,苏州市全域为低风险地区。吴江区自3月5日起解除全域疫情防范区,恢复常态化防控。申请进度与通过情况今年已有12家...

    2026年04月09日
    0
  • 疫情后就业渠道/疫情后就业渠道分析

    吴江3月5号摘星了吗吴江3月5号摘星了。据3月8日晚苏州疫情防控指挥部发布通告称,张家港市杨舍镇民丰苑西区、姑苏区平江街道永林二区由中风险地区调整为低风险地区。调整后,苏州市全域为低风险地区。吴江区自3月5日起解除全域疫情防范区,恢复常态化防控。申请进度与通过情况今年已有12家...

    2026年04月09日
    0
  • 数学疫情美篇/数学疫情美篇文字内容

    吴江3月5号摘星了吗吴江3月5号摘星了。据3月8日晚苏州疫情防控指挥部发布通告称,张家港市杨舍镇民丰苑西区、姑苏区平江街道永林二区由中风险地区调整为低风险地区。调整后,苏州市全域为低风险地区。吴江区自3月5日起解除全域疫情防范区,恢复常态化防控。申请进度与通过情况今年已有12家...

    2026年04月08日
    3
  • 【飞机退票发生疫情,最新疫情飞机退票】

    吴江3月5号摘星了吗吴江3月5号摘星了。据3月8日晚苏州疫情防控指挥部发布通告称,张家港市杨舍镇民丰苑西区、姑苏区平江街道永林二区由中风险地区调整为低风险地区。调整后,苏州市全域为低风险地区。吴江区自3月5日起解除全域疫情防范区,恢复常态化防控。申请进度与通过情况今年已有12家...

    2026年04月08日
    2