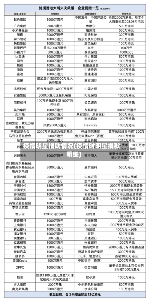
疫情明星捐助情况(疫情时明星捐款明细)

这些驰援上海疫情的明星应该被记住,物以类聚,人以群分

张杰谢娜夫妇:用大卡车捐赠物资驰援上海 ,物资包含牛奶 、蔬菜、水果等新鲜物品,还考虑到老人团购不便优先发给老人 。黄明昊:向上海捐赠了防疫物资,包括口罩、防护服等。宋茜:在上海隔离期间 ,想尽办法筹集物资驰援上海。

疫情明星捐助情况(疫情时明星捐款明细)-第1张图片

物以类聚,人以群分,这一观点在社交圈中确实普遍存在 。首先 ,从心理学和社会学的角度来看 ,人们倾向于与自己相似的人建立联系。这里的“相似 ”不仅指外在的特征,如文化背景 、年龄、性别等,更重要的是内在的品质和价值观 ,即我们通常所说的“三观”——世界观、人生观 、价值观。

疫情明星捐助情况(疫情时明星捐款明细)-第2张图片

物竞天择,适者生存,这是自然界生存法则的体现 。自然界中 ,适者才能生存,不适者则被淘汰 。这同样适用于人类社会,只有适应环境变化 ,具备生存技能的人,才能在社会中立足。宁可清贫,不作浊富 ,这句话强调的是精神上的富足和物质上的贫乏之间的权衡。

以金星近来的地位来看,她能记住的也只有那些大腕,其他的人根本不在她的眼里 。有句话叫物以类聚人以群分 ,什么身份地位的人和什么身份地位的人一起玩 ,这是很现实的问题。你一个十八线的小明星想要硬挤进一线明星的圈子里,那根本就不可能。

低调台湾男星,为河南灾情捐助了5000份物资,广电员工激动感谢

〖壹〗 、低调为河南灾情捐助5000份物资的台湾男星是阮经天 。以下是关于此事件的具体信息:捐助行为:阮经天为河南灾情捐助了5000份物资,同时还捐助了资金 ,但具体金额未公开。低调态度:阮经天在捐助过程中表现出极度的低调,拒绝了报道和宣传,甚至在广电员工表示可以帮忙寻找报道机会时 ,急忙拒绝,强调只想捐助物资。

〖贰〗、李嘉明为家乡捐款5000元,李嘉明不是当红男星 ,他能够为家乡尽一份绵薄之力说明他对家乡是有深厚感情的 。金爱罗夫妇金爱罗夫妇是一对有着高颜值,高学历的网红夫妇。KIM先生为了爱情来到中国,他以金爱罗夫妇的名义向山西省红十字会捐款100万。金爱罗夫妇表示希望山西能早日度过灾情 。

韩红自曝已病倒,号召百位艺人捐助,昼夜不歇为武汉捐7批物资!

捐助行动:韩红爱心基金会第6批物资已到达武汉 ,第7批物资在运输途中。她不仅自己捐款上千万,还召集上百位明星艺人加入爱心募捐阵容。公开透明:为确保善款使用公开透明,韩红爱心慈善基金会聘请专业审计团队进行项目专项审计 ,每天公开项目实时进展 ,将捐赠善款数额、捐赠名单以及发放物资数量全部公开 。

韩红,为湖北武汉的物资筹集忙前忙后,发动广大明星为武汉捐款 。易烊千玺 ,在武汉疫情最严重期间,自愿报名去武汉当志愿者。他们的无畏无私精神值得被点赞。

文章推荐

  • 疫情正在全球蔓延/疫情正在全球蔓延的国家

    这些驰援上海疫情的明星应该被记住,物以类聚,人以群分张杰谢娜夫妇:用大卡车捐赠物资驰援上海,物资包含牛奶、蔬菜、水果等新鲜物品,还考虑到老人团购不便优先发给老人。黄明昊:向上海捐赠了防疫物资,包括口罩、防护服等。宋茜:在上海隔离期间,想尽办法筹集物资驰援上海...

    2026年04月08日
    1
  • 【疫情社会管理,疫情社会管控方案】

    这些驰援上海疫情的明星应该被记住,物以类聚,人以群分张杰谢娜夫妇:用大卡车捐赠物资驰援上海,物资包含牛奶、蔬菜、水果等新鲜物品,还考虑到老人团购不便优先发给老人。黄明昊:向上海捐赠了防疫物资,包括口罩、防护服等。宋茜:在上海隔离期间,想尽办法筹集物资驰援上海...

    2026年04月08日
    1
  • 疫情期间怎么送货(疫情期间怎么送货上门的)

    这些驰援上海疫情的明星应该被记住,物以类聚,人以群分张杰谢娜夫妇:用大卡车捐赠物资驰援上海,物资包含牛奶、蔬菜、水果等新鲜物品,还考虑到老人团购不便优先发给老人。黄明昊:向上海捐赠了防疫物资,包括口罩、防护服等。宋茜:在上海隔离期间,想尽办法筹集物资驰援上海...

    2026年04月08日
    0
  • 【平安是福疫情,2021平安是福】

    这些驰援上海疫情的明星应该被记住,物以类聚,人以群分张杰谢娜夫妇:用大卡车捐赠物资驰援上海,物资包含牛奶、蔬菜、水果等新鲜物品,还考虑到老人团购不便优先发给老人。黄明昊:向上海捐赠了防疫物资,包括口罩、防护服等。宋茜:在上海隔离期间,想尽办法筹集物资驰援上海...

    2026年04月08日
    1