• 【青岛疫情监测电话,青岛疫情监控中心电话】

    青岛疫情防控电话青岛疫情防控中心电话0532-12345。询问电话:0531-67876236。服务时间:工作日8:30-11:30,14:00-17:00。青岛市疫情防控中心询问电话:0532-85912572。服务时间:工作日9:0...

    2026-03-16
    56
  • 【各省份疫情表,各省份疫情统计】

    16张图看懂疫情发展趋势,疫情防控依然不可松懈张疫情数据可视化图表展示了疫情发展趋势,包括新增确诊、疑似、治愈、死亡病例情况,以及不同地区疫情对比等,反映出疫情防控取得的进展和面临的挑战,提示疫情防控依然不可松懈。以下是具体图表内容及分...

    2026-03-16
    56
  • 【社区民警疫情期间,疫情期间社区民警先进事迹】

    【坚守在节日岗位】筑牢平安防线〖壹〗、在国庆节日期间,黑龙江省公安厅机关众多民警坚守岗位,下沉社区抗疫,筑牢平安防线。民警杨玉辉:坚守绿色通道,为特殊群体服务10月1日,是黑龙江省公安厅机关民警下沉社区抗疫的第五天,也是哈尔滨市第五轮全...

    2026-03-16
    56
  • 山西夏县疫情(夏县疫情防控指挥部通告)

    夏县疫情防控中心电话?〖壹〗、运城市夏县疫情防控询问电话:0359-8532264服务时间:全天24小时。鉴于当前的疫情形势,建议广大市民近期非必要不前往中高风险地区或有本土病例报告的地区,如必须前往,请全程做好个人防护,返沧后要主动报...

    2026-03-16
    55
  • 【疫情真实图片,疫情真人图片素材】

    印度当前疫情爆发实景纪实:新德里一家医院公开紧急求助〖壹〗、印度当前疫情爆发实景纪实:新德里RATHI医院公开紧急求助近日,印度新冠疫情持续肆虐,医疗系统面临巨大压力。在新德里,一家名为RATHI的医院在社交媒体上发出了紧急求助信息,揭...

    2026-03-16
    56
  • 【探视权疫情,疫情期间探视权】

    被刑事拘留后,多久可以进行家属探视?刑事拘留后,家属通常无法立即探望,一般需等待3至5天,具体时间因个案情况而异。以下为详细说明:刑事拘留初期的程序性安排根据中国法律规定,被刑事拘留后24小时内,执法机关需告知拘留原因及决定,确保程序合法...

    2026-03-16
    55
  • 【纽约疫情期间华尔街,纽约人民抗议华尔街】

    美联储理事被提名人Raskin:应重新审视华尔街的奖金规则SarahBloomRaskin表示若提名确认,将乐于重新审视华尔街奖金全面限制规则,并致力于推动相关立法执行。以下是详细阐述:表态重新审视奖金规则:SarahBloomR...

    2026-03-16
    56
  • 【红岭花园疫情,红岭花园疫情最新情况】

    从南昌西到红谷滩红岭花园三期〖壹〗、南斯友好路以南、祥云大道以北、赣江南大道以西、昌樟高速以东合围区域(暂定)。从红谷滩红岭花园到红谷滩南大附中坐几号公交车比较近022年学校发布公告,高中部自2022年起用三年时间逐步搬迁至红角洲新校区...

    2026-03-16
    54
  • 疫情感到故事(疫情的感人故事50)

    在抗击疫情中“战役”中,哪些人物的事迹让你感到温暖和感动?国家的哪些...抗击“非典”的故事。2003年“非典”时,37岁的张继先就是江汉区专家组的成员,每一天的任务就是下到各个医院排查疑似者。从那时起她就养成了看病要问病人的住址、职业的...

    2026-03-16
    53
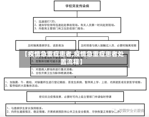
  • 【疫情急重症患者,疫情急重症患者处置流程】

    河南:严禁以疫情防控为由拒接患者!河南省卫健委发布《全力保障疫情期间群众紧急就医需求六项规定》,明确严禁以疫情防控为由拒接患者,要求医疗机构对急危重症及特殊患者先救治后筛查,不得因健康码异常、无核酸结果等推诿拖延。问题:在父亲阳性、女婴阴...

    2026-03-16
    54