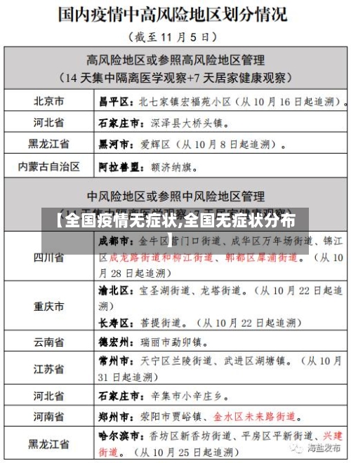
【全国疫情无症状,全国无症状分布】

国家卫生健康委今起每天通报无症状感染者情况

从4月1日起,国家卫生健康委在每天疫情通报中公布无症状感染者相关情况 ,旨在提高公众警惕性,防止疫情反弹。 以下为具体信息梳理:无症状感染者定义新冠病毒无症状感染者指无发热 、咳嗽、咽痛等可自我感知或临床识别的症状与体征,但呼吸道等标本新冠病毒病原学检测呈阳性者 。

【全国疫情无症状,全国无症状分布】-第1张图片

月1日起国家卫健委将在每天疫情通报中公布无症状感染者的报告、转规和管理情况。具体信息如下:公布背景与目的:国家卫生健康委疾控局局长常继乐表示 ,卫健委一直高度重视无症状感染者相关情况 ,坚持从严管理无症状感染者及其密切接触者。

【全国疫情无症状,全国无症状分布】-第2张图片

无症状感染者数量情况根据国家卫健委官方网站发布的《关于新型冠状病毒无症状感染者的防控工作答问》,截至3月30日24时,我国接受医学观察的无症状感染者为1541例 ,其中境外输入205例 。从4月1日起,国家卫健委将在每天疫情通报中公布无症状感染者的报告 、转归和管理情况 。

关于“无症状感染者”的情况,却得到广大群众密切关注。国家卫健委宣布 ,国家卫生健康委将在每天疫情通报中,公布无症状感染者的报告 、转归和管理情况。

据国家卫健委,截至2020年3月30日24时 ,接受医学观察的无症状感染者为1541例,其中境外输入205例 。

为何近一周全国无症状感染者持续增加?本轮疫情的隐匿传播链意味着什么...

〖壹〗、近一周全国无症状感染者持续增加的原因 病毒变异与传播力增强:当前流行的病毒株(如奥密克戎亚分支)潜伏期更短、传播力更强,且更易导致无症状感染。其复制速度在呼吸道上部加快 ,使感染者早期具备传染性但症状不明显。

〖贰〗 、防控挑战:无症状感染者的存在增加了疫情发现的难度,若未及时管控可能导致隐匿传播,进一步扩大疫情范围 。无症状感染者的传染性与防控措施 传染力:无症状感染者虽无症状 ,但核酸检测呈阳性 ,表明其体内存在病毒且具有传染性。本轮疫情中,部分无症状感染者的密接者核酸检测结果为阳性,证实了其传播风险。

〖叁〗、本轮疫情的隐匿传播意味着全民核酸应该是要经常进行的 ,也意味着大家的生活真的很难能够步入正轨 。更加意味着这一次隐形传播的链条可能还会扩散到全国更多的地方,这是非常危险的一件事情。

〖肆〗、当前全国新增本土确诊和无症状快速增长,本轮疫情的隐匿传播链意味着必须要把清零坚持下去 ,保持较高频次的定期全员核酸检测,确保疫情得以控制。疫情防控工作需要每一个人从自我做起,从身边做起 ,只有增强防护意识,才可以更好的保证社会安定 。

甘肃省新增确诊31例,无症状感染者103例,本土新增病例略有反弹

月14日:新增确诊病例30例,新增无症状感染者41例。7月15日:新增确诊病例31例 ,新增无症状感染者82例。7月16日:新增确诊病例53例,新增无症状感染者105例 。7月17日:新增确诊病例28例,新增无症状感染者183例 。7月18日:新增确诊病例32例 ,新增无症状感染者199例。7月19日:新增确诊病例47例 ,新增无症状感染者306例。

甘肃省过去一个多月(7月8日 - 8月18日)疫情数据显示,新增确诊病例与新增无症状感染者数量整体呈现先快速上升 、达到峰值后逐步下降的趋势,基本符合正态分布特征 。

月3日0—24时 ,甘肃省全省首次出现无新增确诊病例,新增无症状感染者11例,新增治愈出院31例。 具体情况如下:新增无症状感染者情况地区分布:临夏州7例(东乡县6例 ,广河县1例)兰州市城关区3例 甘南州夏河县1例 发现方式:以上无症状感染者均在集中隔离点发现。

最新官方通知:无症状和轻症状可正常上班

〖壹〗、轻型患者:可表现为中低度发热、咽干 、咽痛、鼻塞、流涕等上呼吸道感染症状,以及乏力 、嗅(味)觉障碍等症状,但是没有肺炎表现 。

〖贰〗、浙江、贵州 、安徽部分地区:这些地区宣布 ,无症状甚至轻症均可在做好防护的情况下正常上班,确保保障城市运转的岗位工作不断,秩序不乱。

〖叁〗 、重庆倡导无症状和轻症状可正常上班 ,这一政策虽然使得城市快速的恢复生产当中,人民的生活也得到了保障,但是健康的人群和阳性人群接触很容易造成交叉感染 ,从而使得整座城市变成阳性城市。所以这项政策要想陆续推广还是很有难度的 ,只能看重庆的成果了 。

此轮全国疫情大变化!果然出事了!无症状者破万例!超确诊者57倍?究竟怎...

上海近一周内新增本土感染者中无症状感染者达9915例,约为新增确诊病例数量的57倍。本轮上海疫情无症状感染者数量多,与世界化大都市的定位、感染者年龄特点、疫苗接种情况以及发现方式有关。 具体如下:世界化大都市的定位:上海作为世界化大都市 ,入境航班量在国内一直居首 。

近一周数据:近一周(3月20日~3月26日)内,上海报告新增本土感染者突破10000例,其中无症状感染者达9915例 ,约为新增确诊病例数量的57倍。每天数据:3月24日,新增无症状感染者1580例,约为当日确诊病例数54倍。3月25日 ,新增无症状感染者约为当日确诊病例数59倍 。

上海报告无症状感染者近万例,57倍于确诊病例数,当地已经开始对病毒进行研究 ,尽最大可能的控制疫情的蔓延和发展 。上海市人口比较众多,人员密集,所以一定要采取积极合理的措施 ,才能控制疫情。此外 ,上海市流动人口也比较多,因此一定要做好封控措施,避免疫情向外蔓延。

文章推荐

  • 疫情最大的国家(疫情最厉害的国家)

    国家卫生健康委今起每天通报无症状感染者情况从4月1日起,国家卫生健康委在每天疫情通报中公布无症状感染者相关情况,旨在提高公众警惕性,防止疫情反弹。以下为具体信息梳理:无症状感染者定义新冠病毒无症状感染者指无发热、咳嗽、咽痛等可自我感知或临床识别的症状与体征,但呼吸道等标本新冠病毒病原学...

    2026年04月05日
    1
  • 开学疫情应急方案(开学疫情应急方案怎么写)

    国家卫生健康委今起每天通报无症状感染者情况从4月1日起,国家卫生健康委在每天疫情通报中公布无症状感染者相关情况,旨在提高公众警惕性,防止疫情反弹。以下为具体信息梳理:无症状感染者定义新冠病毒无症状感染者指无发热、咳嗽、咽痛等可自我感知或临床识别的症状与体征,但呼吸道等标本新冠病毒病原学...

    2026年04月05日
    1
  • 新冠疫情与我(新冠疫情我国的应对措施)

    国家卫生健康委今起每天通报无症状感染者情况从4月1日起,国家卫生健康委在每天疫情通报中公布无症状感染者相关情况,旨在提高公众警惕性,防止疫情反弹。以下为具体信息梳理:无症状感染者定义新冠病毒无症状感染者指无发热、咳嗽、咽痛等可自我感知或临床识别的症状与体征,但呼吸道等标本新冠病毒病原学...

    2026年04月05日
    3
  • 战疫情公安人/公安人员疫情奋战一线

    国家卫生健康委今起每天通报无症状感染者情况从4月1日起,国家卫生健康委在每天疫情通报中公布无症状感染者相关情况,旨在提高公众警惕性,防止疫情反弹。以下为具体信息梳理:无症状感染者定义新冠病毒无症状感染者指无发热、咳嗽、咽痛等可自我感知或临床识别的症状与体征,但呼吸道等标本新冠病毒病原学...

    2026年04月05日
    2