• 【中风险疫情区,中风险疫区名单】

    中风险区的定义以区。中风险地区是指14天内新增确诊病例且累计确诊病例不超过50例,或累计确诊病例超过50例且14天内未出现聚集性暴发的地区。中风险区是区域分布、疫情风险等来划定,以区。将病例和无症状感染者停留和活动一定时间,且可能具有疫情...

    2026-03-17
    46
  • 疫情病毒人数全国(现在全国病毒人数)

    大满贯!31省份同日报告新冠感染者,全国破7千!为何这么严重?〖壹〗、月7日全国31个省份同日报告新冠感染者,单日报告7323例,是自5月1日以来的新高值,这波疫情严重的原因主要有奥密克戎病毒变异快、人力财力物力保障存在挑战、政府防控与民...

    2026-03-17
    45
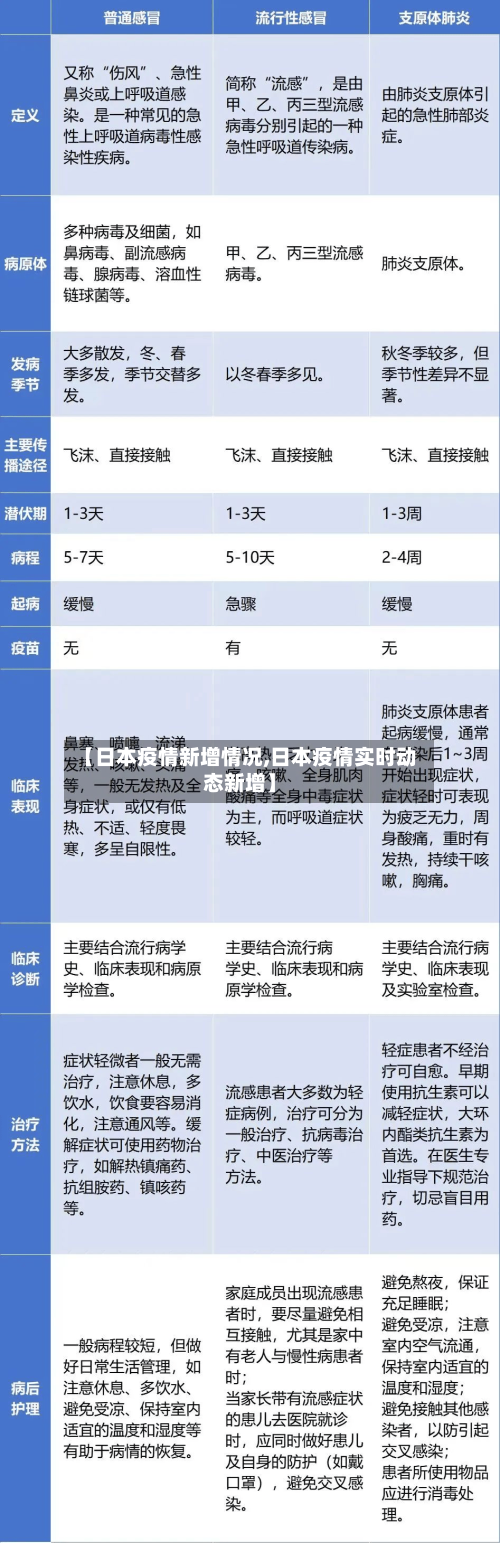
  • 【日本疫情新增情况,日本疫情实时动态新增】

    日本梅毒爆发:背后的故事比你想象的更离奇日本梅毒疫情爆发的原因红灯区与性交易文化:东京等城市庞大的性服务市场为梅毒传播提供了温床。每天庞大的客流量和频繁的性交易,使得性工作者感染梅毒的风险大幅增加。尤其是年轻女性性工作者,她们往往缺乏足...

    2026-03-17
    48
  • 【美丽的疫情者,最美疫情者作文400字】

    我为最美逆行者点赞作文5篇在2020年的春节,本是一个家人团聚的美好时刻,却因新型冠状病毒肺炎疫情的爆发而变得不同寻常。电视上的画面让我看到了那些可亲可敬的“白衣天使”,他们在与时间赛跑,与病毒抗争,从病毒手中夺回生命。我为最美逆行者点赞...

    2026-03-17
    44
  • 【北京从低疫情地区,北京进入低风险地区】

    从北京低风险区回兰陵需到物业报备吗〖壹〗、通过查询相关资料显示,从北京低风险区回兰陵需到物业报备。从低风险地区回来不报备一般是看地区的防控政策的相关资料:这个需要看每个省市关于低风险地区的相关规定。从北京到兰陵是跨省的,无论是在疫情低风险...

    2026-03-17
    45
  • 我国疫情事件/中国疫情期间发生的事件

    一周内死亡31人!香知名歌手演唱会延期,新冠又活跃了?香港单周死亡31人:香港因变异毒株XDV输入导致单周死亡31人,全球至少60国发现高逃逸性变异株,但内地尚未报告该毒株大规模传播。演唱会延期事件:5月15日,歌手陈奕迅因确诊新冠肺炎宣...

    2026-03-17
    45
  • 【疫情期间借呗,疫情期间借呗还不上可以延期吗】

    借呗能申请延期还款吗〖壹〗、借呗是可以延期还款的。依照支付宝官方的规定,借呗使用者在到期前可以申请延期还款。如果客户在借呗到期当天之前申请延期还款,可以获得一定的延期时间。具体来说,借呗允许客户比较多延期三次还款,每次延期最长为10天,总...

    2026-03-17
    46
  • 北京肺炎疫情进展(北京肺炎疫情进展情况)

    北理房山校区确诊11例,北京要求各高校严格校园封闭管理〖壹〗、截至5月20日晚,北京理工大学房山分校累计确诊新冠肺炎阳性病例11例,北京市已要求在京各高校严格校园封闭管理,并针对该校疫情采取多项防控措施。北京理工大学房山分校疫情基本情况...

    2026-03-17
    43
  • 【疫情假出门证,疫情期间出门证】

    一些原以为是不可逾越的高墙的东西其实只是一层窗户纸,就看你有没有...〖壹〗、这一行动打破了小区原本被限制出行的局面,居民们不再默默忍受不合理的限制,以集体行动表达诉求,如同勇敢地捅向那层看似坚固的“窗户纸”。行动带来的连锁反应汇贤居的“...

    2026-03-17
    44
  • 【疫情影响社保吗,疫情会影响社保缴纳吗】

    疫情防控期间,6个常见的社保问题,官方解答在这里!疫情防控期间,社保待遇发放通常不会受影响,未能及时办理新增退休申报会补发养老金,经办大厅采取多种防控措施,群众可通过多种方式足不出户办理社保,医护人员可优先办理工伤保障,参保企业和个人可以...

    2026-03-17
    43