• 【疫情棺材堵路,疫情堵路合法吗】

    明朝灭亡的原因居然是鼠疫,明末大鼠疫的危害有多大?尽管清朝入关后疫情逐渐平息,但鼠疫对明朝的打击已是致命——它不仅削弱了明朝的军事和经济实力,更摧毁了社会结构和统治合法性。总结:明末大鼠疫的可怕之处在于其与天灾、人祸交织,形成“旱灾-饥荒...

    2026-04-04
    13
  • 7号浙江疫情(浙江7号新增病例)

    杭州召开疫情防控工作新闻发布会,确诊病例行动轨迹公布,如有时空交集...月7日16时左右,杭州市召开新型冠状病毒肺炎疫情防控工作第三十九次新闻发布会,通报了两名新冠肺炎轻型确诊病例的行动轨迹,提醒与病例有时空交集的人员主动向社区报告或检测...

    2026-04-04
    19
  • 疫情中的工会(工会在抗击疫情中的作为)

    工会可以给职工发放哪些福利?福利形式:节日礼盒:工会可以采购包含多种食品、日用品等的节日礼盒作为福利发放给职工,例如在春节发放包含坚果、糖果、春联等的礼盒,增添节日氛围。生活必需品:根据不同节日的特点和职工的实际需求,发放如粮油、洗护用品...

    2026-04-04
    14
  • 【疫情懒羊羊,懒羊羊瘦了】

    疫情喜羊羊美羊羊是什么意思〖壹〗、疫情喜羊羊的意思是无症状感染,美羊羊意思是没有被感染。通过查询相关公开信息显示,无症状感染者叫喜羊羊,这个只是说阳了没什么症状的人,不过这种现象非常少,大部分人还是会有不适的症状的。浑身酸痛叫懒羊羊,这类...

    2026-04-04
    13
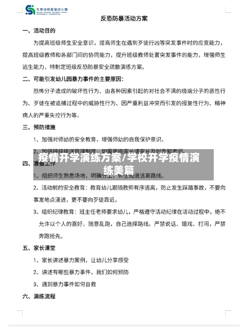
  • 疫情开学演练方案/学校开学疫情演练美篇

    学校开展学生返校流程和应急处置演练演练地点与场景地点:西北门、玉兰苑餐厅、学生18号公寓、南教楼、图书馆。场景:涵盖学生入校体温检测、核酸和血清抗体检测、餐厅排队取餐、进出宿舍楼、进出教学楼、进出图书馆等环节。演练背景与目标本次演练以学...

    2026-04-04
    15
  • 最美的光疫情/最美的光完整版

    最美逆行者医生句子关于赞美最美逆行者医生的句子,可以总结如下:致敬白衣天使!你们是疫情中的守护者,是患者心中的希望之光。向冲锋在抗疫最前线的白衣天使致敬!你们的勇敢与无私,是国家的骄傲,是民族的脊梁。感谢每一位坚守岗位的白衣天使!你们的付...

    2026-04-04
    13
  • 【印度能控制疫情,印度的役情控制住了吗】

    专家表示印度很可能遭遇第三波疫情,网友:很庆幸生在中囯!印度很可能遭遇第三波疫情,主要与变异毒株传播和疫苗接种比例较低有关,而中国在疫情防控中的高效举措让网友感叹“生在中国真好”。以下是具体分析:印度第三波疫情的潜在风险变异毒株的威胁:印...

    2026-04-04
    13
  • 疫情期间个人预防(疫情期间个人防范)

    新冠期间如何做好个人预防〖壹〗、新冠期间做好个人预防的关键措施包括减少外出、个人防护、健康监测、保持良好卫生习惯等。减少外出活动避免前往疾病流行地区:在疫情高发期,应尽量避免前往疫情严重的地区,减少感染风险。减少走亲访友和聚餐:建议减少...

    2026-04-04
    14
  • 人民如何防范疫情(人民如何防范疫情防控)

    新冠三年:〖壹〗、新冠三年中国政府始终将人民生命健康置于首位,通过一系列防控举措保障人民安全,展现了强大的治理能力与责任担当,全体中国人民团结一心共克时艰,最终取得疫情防控重大决定性胜利。〖贰〗、症状持续情况:54%的人在感染三年后仍有至...

    2026-04-04
    15
  • 新疆病毒疫情最新/新疆病毒疫情最新消息

    截至8月5日24时新型冠状病毒肺炎疫情最新情况〖壹〗、截至8月5日24时,新型冠状病毒肺炎疫情最新情况如下:新增确诊病例:31个省(自治区、直辖市)和新疆生产建设兵团报告新增确诊病例361例。〖贰〗、月9日0-24时,四川新增新型冠状病毒...

    2026-04-04
    14