• 共抗疫情字体/共抗疫情的字体

    抗新冠病毒手抄报内容〖壹〗、抗新冠病毒手抄报内容设计如下:标题设计在画纸上方中间位置用醒目字体书写“抗新冠病毒”作为主标题,可搭配彩色艺术字或加粗线条装饰,增强视觉吸引力。〖贰〗、一年级关于新冠病毒的手抄报内容标题设计可以设计一个醒目且适...

    2026-03-17
    47
  • 元氏医警疫情(元氏县抗疫最新消息)

    元氏铲车撞人事件到底死了多少人据官方调查结果显示,事故是由一名铲车司机因纠纷后酒后杀人,随后驾车冲撞所致。该铲车司机的行为不仅严重违反了交通法规,更触犯了法律底线。近来,事故已经造成11人死亡,其中包括多名无辜的行人和司机。此外,还有20...

    2026-03-17
    46
  • 新冠疫情病源(新冠疫情病源找到了吗)

    这种疫情叫什么名字〖壹〗、新冠疫情2019冠状病毒病(COVID-19)由SARS-CoV-2病毒引发,2019年12月在中国武汉首次发现。2020年3月被世卫组织宣布为大流行,2023年5月5日不再列为世界关注的突发公共卫生事件。刚果...

    2026-03-17
    46
  • 员工理解公司疫情(疫情下员工态度)

    疫情之下,如何看待众多公司的裁员降薪行为?借疫情的影响故意裁员降薪。这种公司本身并没有受到疫情的明显影响。但对这类公司来说,疫情好像是春药一样让它们兴奋了,找到了渴望已久的降低成本的方式。于是开始裁员,对留下的人也大幅降薪。这是赤裸裸的资...

    2026-03-17
    45
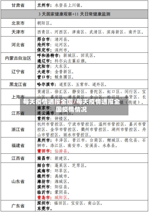
  • 每天疫情通报全国/每天疫情通报全国疫情情况

    国家卫健委:28日新增确诊病例12例,其中本土病例7例月28日0—24时,全国31个省(自治区、直辖市)和新疆生产建设兵团报告新增确诊病例12例,其中本土病例7例(均在北京),境外输入病例5例(四川3例,辽宁1例,上海1例)。以下是详细数...

    2026-03-17
    58
  • 疫情忧郁症(疫情期间抑郁症患者怎么办)

    警惕:疫情过后的心理疾病PTSD可见PTSD可以理解为生理疾病,需要医治也需要陪伴、沟通,打骂、虐待、孤立无济于事,无异于逼迫患者走向自我毁灭。近来虽没有针对新冠引发PTSD的准确报道,但SARS期间的经历也能为PTSD的预防提供借鉴,S...

    2026-03-17
    45
  • 隆回新冠疫情/隆回县新冠疫情

    隆回歌曲原唱〖壹〗、《隆回》正确的名字是《早安隆回》,原唱是袁树雄。袁树雄,男,1976年出生于湖南省邵阳市隆回县,九三学社社员,毕业于湖南广播电视大学,中国内地原创歌手,隆回县文化馆音乐创作专干。袁树雄的音乐之路是坎坷的,独自坚守着自己...

    2026-03-17
    49
  • 官员武汉没有疫情/疫情期间武汉查处的官员名单表

    这场源于武汉的疫情,改变了多少普通人的命运?这场源于武汉的疫情,从多个方面改变了众多普通人的命运,具体如下:经济收入层面高负债家庭压力骤增:许多背负房贷、车贷等高杠杆的家庭,因疫情收入锐减,现金流枯竭。如合肥做婚庆摄影的妹夫,2020年...

    2026-03-17
    51
  • 疫情物价政策(疫情物价标准)

    疫情防控期间“哄抬物价”行为的认定及入罪标准〖壹〗、疫情防控期间“哄抬物价”行为可依法认定为非法经营罪,入罪标准需综合考虑费用上涨幅度、非法经营及违法所得数额、社会危害性等因素。具体如下:法律依据刑法规定:我国刑法第二百二十五条规定了非法...

    2026-03-17
    52
  • 疫情新增记录/疫情新增数据统计

    凛冬将至,美国疫情最可怕的时期悄然降临〖壹〗、冬季疫情加剧风险高:随着气温逐渐降低,美国确诊和死亡人数大概率会有一波前所未有的新高峰。冬季低温环境有利于病毒存活和传播,人们在室内活动时间增加,通风条件相对较差,也增加了病毒传播的机会。大选...

    2026-03-17
    46